ELCHE. Durante varios plenos ordinarios y denuncias del PSOE ha sido recurrente la situación de la concejalía de Deportes en el debate político. En los últimos meses se denunciaba por ejemplo deterioro de la atención y traslados de personal a otras dependencias en pedanías, además de situaciones en las piscinas con gente que entra sin control porque no hay personal, o socorristas de taquilleros. Tras meses de negociación con los sindicatos, ahora se ha definido un Plan de Ordenación en Deportes, y que es complementario al plan de reordenamiento de los recursos humanos en el Ayuntamiento. Incluye la amortización de algunas plazas, pero también la de nuevas plazas de auxiliar, con un impacto de 1,1 millones de euros menos en 5 años.
Una cuestión que salió a relucir en el último pleno de enero, con los socialistas denunciando un supuesto caos, del que el edil de Deportes, José Antonio Román, se defendía que han estado trabajando estos meses para estudiar cuál sería la estructura necesaria en la concejalía, acorde a las necesidades, y que ahora se ha aprobado. Una situación convulsa desde hace tiempo, con ceses durante el pasado año por encontronazos de personal con altos cargos municipales.
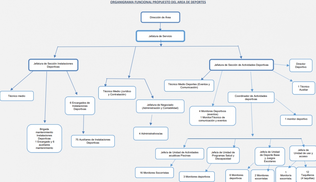
Un nuevo organigrama y planificación
Ahora, en todo caso, el departamento de Román ya parece haber dado con la solución para poner en orden sus recursos y ese supuesto "caos" que él tampoco negaba al señalar que se encontraron con la entrada al Ayuntamiento con una concejalía "patas arriba". Ahora ya se ha trazado una planificación con un nuevo organigrama y orden de prioridades en el corto y medio plazo. Por orden:
-
Primero se va a transformar el puesto de coordinador de área, vacante, por el de jefe de servicio.
- Transformar el puesto de jefe de gestión en una jefatura de sección destinada a la gestión de instalaciones deportivas.
- Crear una jefatura de sección destinada a la dirección de actividades deportivas.
- Asimismo, cubrir las plazas de auxiliar de Instalaciones Deportivas con un proceso ya en marcha para seleccionar a 18 personas
- Cubrir dos puestos de administrativo/a por sistema de movilidad interna en el ejercicio 2026.
- Cubrir el puesto de Jefatura de Sección de Instalaciones deportivas mediante concurso oposición, en el caso de que mediante los procedimientos de provisión de puestos no se cubran.
- Cubrir el puesto de Jefatura de Sección de Actividades deportivas mediante concurso oposición, en el caso de que mediante los procedimientos de provisión de puestos no se cubran.
- Por último, estabilizar la plantilla de auxiliares de Instalaciones deportivas
Así, las medidas implicarían en el plan 2025-2030 una reducción del coste de 1,1 millones de euros. Las nuevas medidas en concreto superarán una minoración de 680.000 euros, a lo que sumar una reducción de 500.000 euros por diversos pluses y servicios extraordinarios calculados del personal. En total, el coste anual pasaría de los 6,1 millones de euros actuales a 5,4 millones. A pesar de que se aumentarán en 18 las plazas de auxiliares de las instalaciones, habrá por ejemplo una pequeña reducción de socorristas (de 23 a 19), así como monitores deportivos y los nuevos puestos de jefe de servicio.

- Organigrama trazado por la concejalía - AP
Amortizaciones, transformación de puestos, jubilaciones y nuevas plazas
La rebaja viene por la supresión de dos plazas de Técnico Auxiliar, la modificación de los puestos de Coordinadores por Jefes de Unidad y la transformación de los otros puestos de responsabilidad, la estabilización de plantilla minorándose el número de contratos de refuerzo de monitores y auxiliares de instalaciones deportivas y la revisión del complemento específico de jornada, penosidad, peligrosidad en diferentes puestos del área de deportes.
Además de ello, la concejalía tiene en mente las jubilaciones que irán llegando en los próximos años cinco años, y que son sobre la treintena entre auxiliares, monitores, taquilleros y encargados. Cuentan con que en este 2025 ya se han jubilado 4 plazas de Auxiliar de instalaciones deportivas y un monitor/a deportivo. Para el próximo 2026 y 2027 se prevén dos jubilaciones de auxiliar de instalaciones deportivas para cada uno de los años. Y a partir del año 2028 se duplican las jubilaciones en diferentes puestos. No hay que olvidar que los sindicatos recuerdan que la plantilla municipal está envejecida.
Así pues, se ha tenido en cuenta que se cubrirán nuevas plazas, pero se amortizarán y jubilarán otras, por lo que se rebaja el gasto con un reparto más eficiente y ordenado según ha previsto la propuesta de la concejalía. A futuro ya se contempla el bloqueo del nombramiento de personal interino con cargo a vacante de plazas marcadas para su extinción. Y se va pensando en futuras instalaciones, por ejemplo que se en un futuro se prevé incremento de encargados y auxiliares teniendo en cuenta el pabellón adaptado, y prevista la inversión del futuro Polideportivo de Portes Encarnades en el plazo de 2 años.