ELCHE. Tras la aprobación del plan de ordenación de la concejalía de Deportes, el último aprobado fue el de Medio Ambiente y Palmeral. A diferencia de aquél, con una gran estructura, este plan tiene menor impacto económico (apenas casi 15.000 euros más) en sus cinco años de aplicación, hasta 2030, porque tiene un pequeño organigrama de gestión de 13 personas con un monto de 495.000 euros, y que pasaría a ser de 510.000 euros a final del periodo, con 12. Lo más relevante, en este caso, es el refuerzo de las labores dedicadas a la gestión del palmeral.
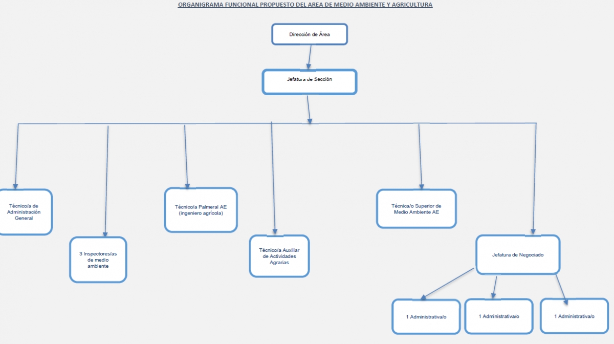
En este sentido, las prioridades son cuatro. Cubrir el puesto de Jefatura de Sección Jurídica con una plaza de Técnico de Administración General (TAG), crear una plaza más de inspector y cubrir la vacante por jubilación, suprimir un puesto de técnico medio y cubrir dos puestos de Administrativo Especial estables (técnico de Palmeral con la titulación de Ingeniero Agrícola y técnico de Medio Ambient, por jubilación del titular). Con la oferta de una plaza más de inspector para ejercer las funciones de protección en materia de Palmeral y medio Ambiente, que dependerán directamente del jefe de Sección, el departamento contaría con tres inspectores. Aunque es un objetivo a cinco años vista, trazado hasta 2030.
Desde la concejalía se considera necesario que los puestos de inspectores sean cubiertos con personal con conocimientos en la materia para el cumplimiento de la normativa y el ejercicio de las funciones de protección del Palmeral y el Medio Ambiente. Y en el caso de los tres nuevos puestos de administrativo, dotar a la concejalía de personal estable una vez finalicen los actuales contratos de refuerzo de los auxiliares.
Nuevo jefe de Sección para tramitar expedientes e informes y un nuevo inspector del palmeral
En este sentido, desde la llegada de José Antono Román como concejal, se está intentando dimensionar las áreas y atajar los problemas de raíz. Con este plan, se apunta a que el puesto de un nuevo TAG es una necesidad imperiosa, ya que el que estaba en este puesto está en comisión de servicio en otra administración. Desde 2017 este puesto ha sido cubierto por 9 funcionarios que han solicitado su movilidad a otros departamentos o su traslado para ocupar jefaturas, "lo cual ha traído graves perjuicios como se han indicado, por la no tramitación de distintos expedientes", indica el expediente.

- Nuevo organigrama planteado - AP
Así, con la reversión de jefe de Sección Técnica a jefe de Sección, modificando la Relación de Puestos de Trabajo (RPT) para esta labor jurídica, este puesto se encargará de ocupar la secretaría del Consejo Agrario Local y de los órganos municipales del Patronato del Palmeral (Comisión y Junta Gestora), debiendo elaborar los órdenes del día y convocatorias, redactar las actas y notificar a los interesados los acuerdos adoptados por la Junta Gestora. Es la figura que debe ejercer la jefatura del personal de la Sección, y cumplir con los objetivos, lo que incide en el cumplimiento de las leyes relacionadas con la materia medioambiental y del palmeral.
Se ocupará de expedir todo tipo de certificados relacionados con el palmeral (del estado de conservación de parcelas a las licencias de encaperuzado), emisión de informes jurídicos (de registro de productores de palmera datilera a licencias de obra, pasando por velar por el mantenimiento de las estructuras de los huertos o inspección de parcelas). También de otras cuestiones como la tramitación de ejecuciones subsidiarias de trabajo de rehabilitación del palmeral, convenios con propietarios de huertos, etc.
Planes sectoriales
Este plan es uno más dentro de los planes de Ordenación de los Recursos Humanos (Porh) de los departamentos del Ayuntamiento, y que pretenden dar respuesta a los retos organizativos surgidos durante los últimos años y que se focalizan en aspectos clave para la adecuada gestión del personal como son, por ejemplo, la elevada tasa de temporalidad, el envejecimiento de la plantilla, la redefinición y rediseño de algunas estructuras organizativas y plantilla, la necesidad de cobertura ordenada de un elevado número de vacantes actuales y futuras, así como la ausencia de sistemas y mecanismos de desarrollo de carrera profesional y de movilidad funcional.
Problemas que se han visto incrementados por la concurrencia de políticas presupuestarias restrictivas desde el año 2010, lo cual ha derivado en anomalías estructurales, organizativas y funcionales que suponen una potencial merma en la eficacia y eficiencia de los servicios municipales prestados.